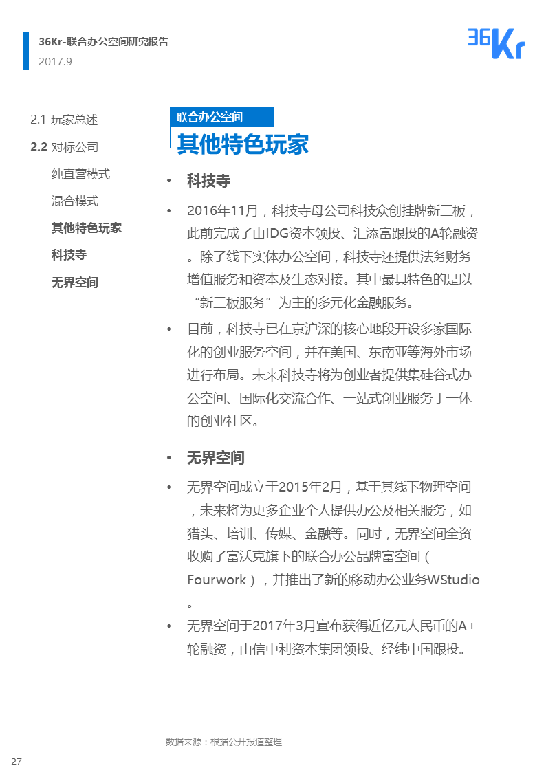
联合办公是一种为降低办公成本而共享办公空间的模式,它重新定义了新时代人们的工作与生活,让来自不同公司的个人共同工作,共享服务。
目前行业里的玩家数量已渐趋稳定,行业已形成一定壁垒,规模扩张与巨头垄断的特征初现,行业独角兽也正在孕育。
在这份报告中,我们将主要探讨这几个问题:
什么是联合办公?
联合办公行业的驱动力是什么?
一家好的联合办公空间的评价标准有哪些?
联合办公的产业链包含哪些部分?
联合办公赛道有哪些主要玩家?
联合办公的未来发展趋势是什么?
点击可查看PDF版报告
关于36氪研究院:
36 氪研究院是 36 氪研究子品牌,专注于一级市场的行业研究,通过定性定量结合的方式研究新兴行业与企业,欢迎大家积极与我们交流讨论。
分析师:刘姝一 liushuyi@36kr.com 唐泽俊 tangzejun@36kr.com 查楠 zhanan@36kr.com
