文章来源:异观财经
作者:杨晓易
8月5日,搜狗(NADAQ:SOGO)公布2019年第二季度未经审计的财务业绩报告。
财报数据显示,截至2019年6月30日,搜狗公司总营收3.036亿美元,较去年同期增长1%,环比增长20.1%。
报告期内,搜狗净利润为2130万美元,较去年同期的同比下降35.8%。
财报披露,搜狗营收主要由两部组成,搜索和搜索相关的广告营收,以及其他营收部分。前者是搜狗的核心业务,后者则是包含了搜狗智能硬件销售收入和金融业务收入,其他营收在搜狗总营收中占比较小。
(来源:财报)
财报数据显示,搜狗搜索与搜索相关广告收入为2.762亿美元,营收占比高达91%,收入过于单一。报告期内,搜狗搜索与搜索相关广告营收同比增长2%,增长原因是点击付费服务的增长。点击付费服务占搜索和搜索相关收入的88.2%,去年同期这一比例为84.7%。
搜索与搜索相关广告营收增速放缓。相较而言,2017年第四季度,该项营收同比增速为62%,2018年第一季度该项营收同比增速为55%,2018年第二季度,该项营收同比增速为45%,到了2019年第二季度,同比增速仅为2%。
(来源:财报)
财报数据显示,第二季度,搜狗收入成本为1.959亿美元,同比增长9%。收入成本增速元营收增速。
财报披露,流量获取成本是收入成本的主要驱动因素。报告期内,搜狗流量获取成本为1.463亿美元,同比增长8%,占总收入的48.2%,而2018年同期为45%。财报披露,流量成本增加是由定价上涨引起。
(来源:财报)
收入成本增加导致搜狗净利润下滑。报告期内,搜狗的净利润为2130万美元,较去年同期的3320万美元,下滑35.8%。
(来源:财报)
从上图不难看出,搜狗自2018年第三季度以来,净利润逐步呈现下滑态势,并在2019年第一季度亏损390万美元。
报告期内,搜狗毛利润为1.078亿美元,同比下滑11%。搜狗营收同比增速持续下滑,不难看出搜狗公司的成长增速已放缓。
财报披露,搜狗手机输入法日活用户说达到4.53亿,同比增长17%。
金融是变现来钱最快的路子。搜狗作为流量入口平台,自然不会放弃金融这个流量变现的捷径。搜狗CEO王小川在搜狗财报电话会议上,在关于“推荐服务”中数次提及“互联网金融服务”。
有分析师文提问:搜狗是如何在手机输入法上提供推荐服务的?又是如何把这个特性进行货币化的?这部分业务的长期营收目标是多少?
王小川表示,服务不止会让用户只在输入法上消费相关的内容,而是有机会把他们引导到其他的服务领域,包括我们现在做的画像就会提供更好的信息流的服务,现在信息流在搜狗的输入比还是非常低的,也可以迅速地提升。它也能做到互联网金融相关的服务。往下通过服务的持续推广,我们相信用户的规模和画像会越来越广,带来非常多的收入。
分析师提问:二季度的推荐服务增长迅猛,主要的推动因素是什么?管理层认为搜狗相比起行业内竞争对手的优势在哪里?未来发展上,管理层有怎样的目标和策略?
王小川表示:现在做推荐核心的两个能力是本身有巨大的用户规模以及有良好的画像能力,搜狗从用户规模上讲,在中国互联网企业中排名第四,仅次于BAT(百度,阿里,腾讯),对于搜索的理解和对用户输入行为的理解让我们能更好地做到用户的画像,这是我们独有的两个能力。
我们很难对推荐服务产生的收入进行估计,因为推荐本身并没有直接对接广告,而是对接我们所说的更为深层的服务,包括我所说的信息流的服务,或者是金融服务等。
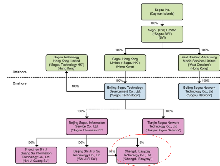
事实上,早在搜狗上市之初,便可见搜狗进军互联网金融的野心。搜狗招股书VIE框架中的再在岸公司包括成都吉易付科技有限公司,此公司之前运营现金贷平台“一点借钱”。
据招股书,成都吉易付科技有限公司成立于2015年1月,是搜狗全资子公司,股东为北京世纪思速科技有限公司和北京搜狗信息服务有限公司,注册资本10亿元人民币。工商信息显示,其监事为王小川,更名前,公司名为成都搜狗吉易付科技有限公司。
(来源:招股书)
根据媒体报道,2017年12月,“一点借钱”暂停放贷。此后,上线“一点分期”。此前,异观财经曾做过题为《Q3财报揭密搜狗金融,旗下现金贷业务利率高达70%》的报道。
如今,再在各应用市场搜索“一点分期”,开发商由最初的吉易付更新为搜狗(汕头)互联网小额贷款有限公司。据悉,搜狗成立搜狗(汕头)互联网小额贷款有限公司于2017年11月22日,注册资本为60000万元人民币,北京搜狗科技发展有限公司100%持股。
异观财经编辑试图通过“一点分期”APP借款,结果因综合评分不足,未通过评估,暂无法获得借款。同时,系统向异观财经编辑推荐了其他借款平台,其中有:钱站、洋钱罐、玖富万卡、人人贷借款等。“一点分期”也做起了“导流”的生意。
(来源:一点分期App)
不过需要注意的是,在黑猫投诉平台上,有关“钱站”的投诉量有1031条,其中投诉主要集中在阴阳合同、贷款利息高、变相砍头息、暴力催收等。
(来源:黑猫投诉平台)
同样,黑猫投资平台关于“玖富万卡”的投诉量更高达2693条,投诉集中在高利贷、套路贷、阴阳合同等。
(来源:黑猫投诉平台)
在据投诉平台,月投诉排行榜中,钱站排在第一位,投诉量达1892,玖富在第六位,投诉量为1175。“一点分期”难免被质疑,为高利贷平台导流。
(来源:聚投诉)
此外,搜狗输入法APP中上线了一款新的贷款产品——搜狗借款。
根据官方产品描述,搜狗借钱是搜狗旗下低息智能信贷品牌,专注解决用户资金周转贷款借钱问题。用户通过搜狗输入法APP“我的钱包”,可以看到借钱、车险、理财 等版块,点击借钱直接跳转至搜狗借钱界面。
(搜狗输入法账户截图)
搜狗这是赤裸裸打起了4.53亿日活输入法用户的“现金贷生意的算盘”。然而,随着互联网金融的强监管,一直以来,搜狗金融业务似乎都“生不逢时,命运多牟”。想要通过金融实现流量变现,仅持有互联网小贷牌照是远远不够的,搜狗金融,王小川的金融梦短期内恐难实现,未来金融之路,任重道远。
