腾讯、今日头条两大互联网巨头的战斗还在继续。
今天上午,今日头条官方发布《关于“腾讯公司不正当竞争行为”的事实与说明》这一文章,称公司不得不公布腾讯的“不正当竞争行为”。
文章中指出,自今年3月以来,腾讯先后找了诸多借口,如产品bug、阈值等对头条系产品进行封禁,甚至以监管名义以及动用其旗下安全软件产品,对头条系产品进行封禁,在封禁的同时还进行“污名化”。
针对头条的指证,36氪询问腾讯方面,截至发稿腾讯未给予回复。
在上述文章中,头条一一列举了腾讯对其产品的封杀:
另外,文章还指出微信出现大量恶意攻击抖音的内容。
基于此,头条就”腾讯不正当竞争行为“向法院提出诉讼。而头条所说的诉讼,正是上周36氪曾报道过的那两起已经立案的诉讼。
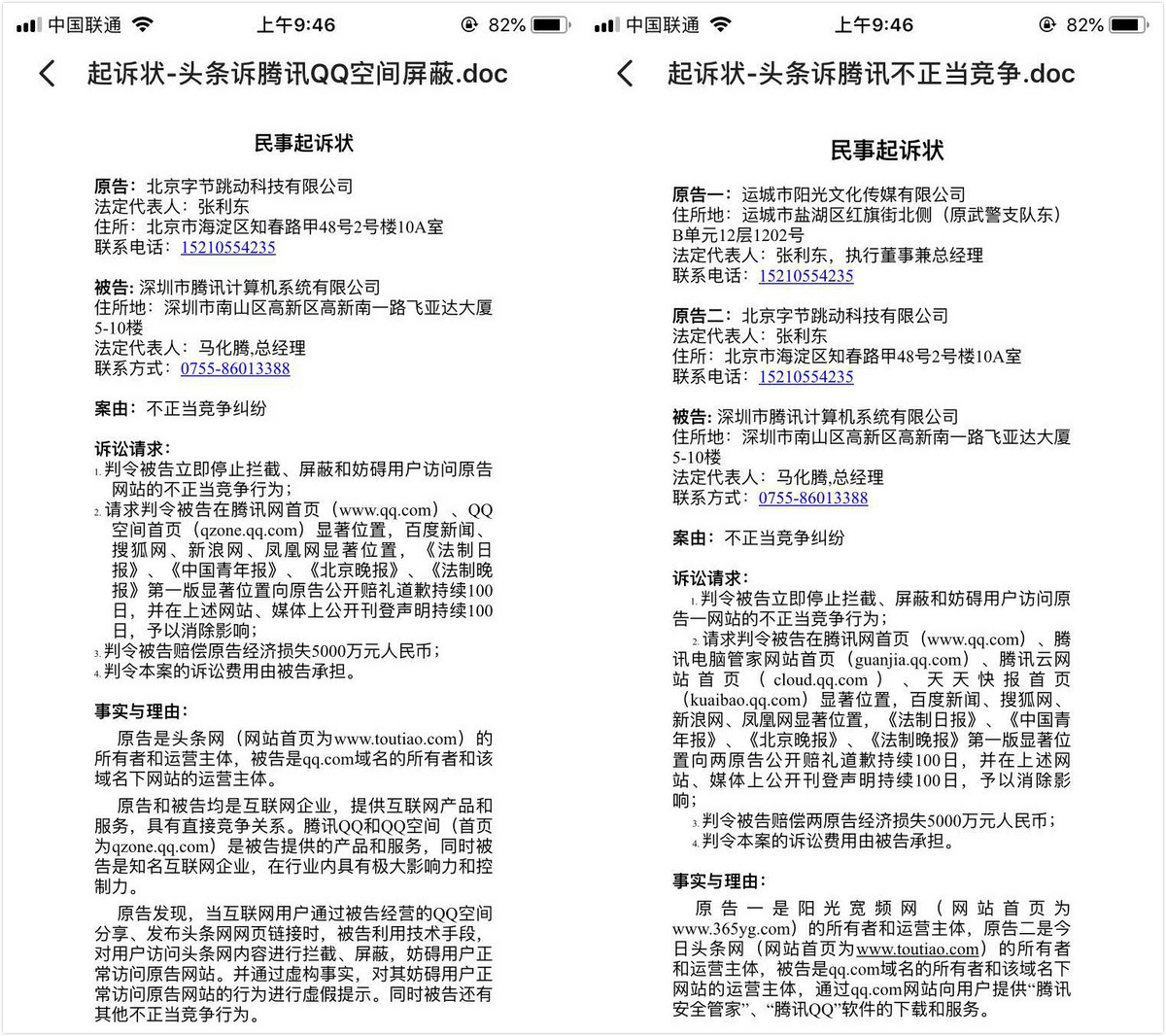
彼时,头条就表示,腾讯利用垄断地位以各种理由、多次进行不正当竞争的行为。对于其中的“腾讯QQ空间拦截、屏蔽头条网页链接” “腾讯安全管家作为安全软件拦截、屏蔽头条网页链接”,今日头条已经起诉腾讯,目前两案都已于6月1日获得海淀区人民法院立案。
对此,今日头条要求腾讯公司立即停止一切不正当竞争的行为,公开赔礼道歉同时赔偿今日头条公司共计9000万元人民币的经济损失。
6月1日,腾讯公告称,即日起于北京市海淀区人民法院正式起诉上述两家公司,索赔人民币1元,并要求两家公司在自有新闻媒体平台全量推送公开道歉。
另外,腾讯也将暂停与今日头条和抖音的相关合作。对此,腾讯回复36氪称,腾讯暂停与今日头条系的相关合作还包括商业采购、投放资源以及其他商业服务性质的合作等。
对于这几日的“头腾大战”,很多文章都对其进行了分析,在这场用户时间、甚至是可能的社交关系的争夺中,结局是未知的,但两家公司的姿势显露无疑。
