编者按:本文来自“动脉网”(ID:vcbeat),作者罗美、李艳瑜,36氪经授权发布。
不管从哪个角度看,中国地产商与海外医疗机构合作,均是一笔特别划算的买卖。
对于地产商来说,贸然投资或转型医疗行业,风险很高。虽然该行业具有毛利率高、国家政策鼓励等优势,但是也因其专业度高、垄断性高等特性,让大多数创业望而却步。
对于海外医疗机构来说,进入中国医疗行业的路程太艰辛了。根据中国医院协会“境外资本在华举办医疗机构情况调研”课题组的报告,截至2014年底,外资医院只有92家,而境外资本办的广义医疗卫生机构仅仅超过200家。
可见,国内的外资医疗机构的数量不仅与公立和民营医疗机构的数量不在一个当量级,也与FDI(外商直接投资)在中国如火如荼的状况相去甚远。
根据商务部的数据,截止2014年底,在外商直接投资的行业结构中,卫生、社会保障和社会福利业的企业数量只占总数的0.17%,而卫生、社会保障和社会福利业的实际使用金额仅为76.88亿美元,占总金额的0.23%。
因此,双方合作,可谓是互相“雪中送炭”的典型案例。
那么,外资的优势有哪些?进入中国面临哪些问题?与国内地产商有哪些合作的方式?哪些外资希望进入中国?这些外资医疗机构进入哪些医疗领域较多?
带着疑问,动脉网盘点了23家海外医疗机构,深度剖析了它们与中国地产商合作的方式、进入时间等维度。
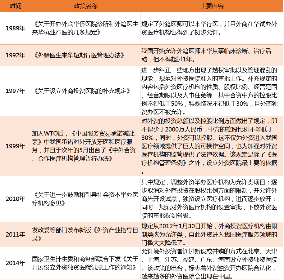
中国最早的有关医疗行业市场准入的法律文件,出现在1989年,规定了外籍医师可以来华行医,并且外商在华试办外资医疗机构也得到了初步允许。
随着中国加入WTO后,国际医疗服务进入中国也是全球一体化的一部分,这为外资进入中国市场提供有利条件,当时我国政府承诺开放牙医和医疗服务两个部门。对于这两个部门的开放,虽然没有限制跨境交付、境外消费以及国民待遇方面,但是限制了商业存在和自然人流动方面。
那时候,中国允许海外医疗机构设立中外合资合作医院和诊所、外方控股,但是我国将根据实际需要对之实施数量限制;允许具有本国颁发的专业证书的外国医生,在获得中国卫生部门许可后,同意其在中国提供短期医疗服务。
详细政策列表如下
虽然我国政策为外资医疗机构提供了众多便利,但是依旧面临众多问题。比如医疗设备购置受限、医保未全面覆盖和商业医疗保险不普及、公立医院涉足高端医疗、人力资源管理本土化挑战、国内融资困难,以及税收政策、配套政策措施的缺乏等。
而外资医疗机构的转机出现在2013年,中国开始调控地产行业。自从2013年2月20日,国务院常务会议出台楼市调控“新国五条”。重申坚持执行以限购、限贷为核心的调控政策,坚决打击投资投机性购房,要求各地公布年度房价控制目标。
国务院办公厅发布了《关于继续做好房地产市场调控工作的通知》,诸如,“提高房价上涨过快城市第二套住房贷款的首付款比例和贷款利率”和“对执行限购政策措施不力的地方政府进行约谈和问责”等更严格、更细致楼市调控措施出台。
“新国五条”中规定,二手房交易中个税按个人所得的20%征收,这项规定会抑制投资需求,影响成交量,这是房地产调控的一个正面效果。但不可避免会对居民改善性购房需求带来抑制作用。
为此,地产商开始谋求转型。据不完全统计,目前房地产行业排名前100的企业中,已有2/3的房企介入文化、旅游地产领域。
万科涉商、万达转文、保利进军养老产业、恒大卖矿泉水……这些标杆房企在2013年的每一次大动作、大手笔,都引发了业内外的高度关注。
业内人士一致认为,房地产业在经历了高速发展的黄金十年之后,接下来将直面行业发展的新挑战。而这些房企大佬不约而同地着手“非房”业务,无疑在率先筹谋企业发展的新思路。
地产商尝试了众多的转型思路以后,发现旅游、饮料等行业并没有预期好。彼时,移动医疗项目开始如火如荼的发展,医改政策也不断推陈出新,助推医疗行业的发展。
一直以来,医疗行业均被人们视为高毛利、天然的流量入口、病人抢着挂号、付钱。因此地产商认为医疗行业或许是下一个替代地产行业,又急剧增长的领域。
从表面上看,医疗行业是一个朝阳领域,但实际上它却是一个地产商无法跨越的珠峰。由于有高垄断、高技术、高人才等硬指标,所以必须与一个懂医疗行业又技术精湛的机构合作。
不过,国内优质的医疗资源大多数都集中在体制内,鲜有医疗机构与地产商合作,这恰好为海外医疗机构进入中国提供了有利的条件。
于是,地产商纷纷与海外医疗机构签订合作,具体如下:
从时间来看,统计样本中,2015年进入中国的机构最多,达到9家,其次为2016年的6家,台湾的美兆集团也是在2016年进驻碧桂园森林城市项目。也就是说,集中在2015、2016这两年,医疗机构进入中国大陆市场呈现爆发式增长。
为什么是这两年?主要与房地产的整体走势有关,2015-2016年,房地产行业处于下行阶段,房地产整体降温,不少房企面临较大的生存压力,根据动脉网此前的报道《进军医疗的15家地产商都在干嘛? 主要布局4大领域》,从住宅投资占房地产开发投资比重来看,住宅投资额比重呈现逐步降低的趋势,2008-2014年间住宅投资比重下降4.5个百分点。
且2016年适逢十三五规划出台,建议将“健康中国”上升为国家战略,万亿级市场打开,国内医疗行业将成为新的经济增长极。2014年医疗行业营收共计6846.36亿元,同比增长13.57%,营业利润633.86亿,同比增长17.71%,其反周期和高回报的特性,吸引了不少地产商的注意。
与中国地产商合作的海外医疗机构,一共来自10个地区,主要包括英国、以色列、新加坡、香港、台湾、美国、马绍尔共和国、韩国、法国、澳大利亚。其中来自美国的医疗机构最多达8家,排名第二的是韩国达4家,大多数一对一是与国内地产商签订合作。
与美国合作的大多为共建医院业务,美国是世界数一数二的医疗资源发达的地方,选择与中国地产商合作,无疑是看中了中国广阔的医疗市场。
而韩国是医美最发达的国家之一,4家与中国地产商有联系的韩国医疗机构中,有2家涉及医美整形,其中原辰被恒大并购,并创立天津恒大原辰医学美容医院,苏宁环球与ID健康集团也以成立合资公司的方式合作开拓整形美容市场。
此外,有碧桂园、通盈地产和世联地产选择与台湾知名医疗机构合作,主攻领域为健康管理、医院管理和养老。
在这些海外医疗机构输出的类型中有3类,包括管理、技术、资金。主要是以技术合作的居多,其次是资金。可见海外医疗技术高于国内,体现在医学理论和医药设备上,同时外资医院投资中国,也可以更为其便捷地带入先进的医疗技术。
比如说浙江慈溪的慈林医院,慈溪市卫生发展投资有限公司与美国医院集团(HCA)共同出资兴建,对于一些疑难病症,国际医生和本地医生组成的团队能通过手术室里的摄像设备、电子屏等,很方便地与美国专家远程会诊。
因此,医疗技术成为地产商们最青睐的核心资源,其中最典型的是专科医院的建设,包括整形医院,韩国在医美行业积累多年的资源,引入到国内,自然品牌响亮,被认为是先进技术的代表。
综上所述,医疗医药行业不仅政策风险大,品牌知名度、著名科室和专家资源的建立,都需要长期积累,且就医疗服务本身而言,品牌是影响患者就医的重要因素之一。
开发商本身缺乏医疗资源,为解决品牌等短板,对医疗领域不熟悉的地产企业均会寻找海外或港澳台地区优势医疗资源,以获取成功运营经验实现资源落地。与美国相关医疗机构合作的数量之鼎盛,可以说是最好的佐证。
此外,海外和港澳台医疗机构也看好中国大陆的医疗市场和地产商的雄厚实力,因而频繁达成合作。
但就目前而言,海外模式究竟适不适合在国内落地,还有待商榷。另一大地产巨头万科早在2014年就曾放弃过与海外医疗机构的机会,万科最初的想法是做儿童医院,且最初意向的合作方是美国费城儿童医院或匹兹堡儿童医院合作,但国外医疗机构昂贵的管理费成了现实难题。一位接近谈判的内部人士对媒体透露,“管理费一开口就是上千万美金,在中国这个地方,谁养得起?”因而之后万科转而与复旦大学儿童医院合作,并采取了管理费加分成的合作模式。
从双方合作的方式看,一共有9种,包括被收购、创投基金、合资公司、合作、合作共建、投资、合作收购、私有化、投资入驻。在众多方式中,地产商与海外医疗机构以合作共建的最多,数量高达12家。
可见,房地产企业想跨界涉足医疗行业,既需要资金支持,又需要有成熟的运营经验和丰厚的医疗资源。在双方优势资源共享的路径中,合作共建是最合适的方式。
虽然地产商与海外医疗机构合作的方式雷同,但是合作后,涉足的领域却不尽相同。主要考虑跟自身业务的协同性,医院、养老地产等跟地产开发相关性较大的领域于此成为地产+医疗的投资重点,其他领域则视投资前景和行业属性决定。
主要是国际医院、社区诊所、健康管理机构、养老、医院、综合医院、科学中心、研究中心、整形医院、互联网社区医院、外包医疗健康服务、整形医院、专科医院、养老、医院管理、医院托管、专科医院(心血管病)、专科医院(肿瘤)、国际健康医疗城、养老、医疗设备/医疗数据系统。
在这当中,养老和国际医院最多。养老,从侧面说明,迎合当下中国老龄化加剧,围绕老人展开的医疗服务,比如世联地产;而国际医院一般以高端医疗出现,比如万达与IHG合作引进顶级综合性国际医院,王健林希望不仅能够满足人们对高端健康医疗的需求,也带动中国高端医疗水平的提升。
在医疗机构与地产合作的各种可能性中,与地产及医疗机构自身业务协同性强的医疗领域成为选择重点,如国际医院的建设,万达、恒大、碧桂园、富力等都选择了与海外或台湾地区知名医疗机构共建医院这一方式合作。
其原因有三点:一是地产商的医疗资源较为缺乏,且现成医疗资源需要长时间积累,如IHG、哈佛附属布莱根医院、UCLA health等海外品牌能够凭借较高的知名度和领先的技术顺利进入国内医疗服务市场,并定位为高端医疗,其积累多年医疗实力正是地产商所需要的;
二是在进行共建时,除了必要的技术外,实际上大部分医疗机构如IHG输出的是医院管理运营方面的成本,打破我国传统的医院管理模式,将国外先进的管理理念引进;
三是拿地方面的政策支持,因为医疗用地与住宅用地价格存在很大差距,据公开资料显示,2015年万达青岛东方影都项目中,当年医卫慈善的用地楼板价是150元/平方米,科教用地是219元/平方米,住宅用地却高达2083元/平米。
从签约合作的地产商看,包括万达、碧桂园、富力地产、恒大地产、泰禾集团、泰禾集团、苏宁环球、招商蛇口、陆家嘴地产、通盈地产、绿景控股、绿地地产、世联地产、运盛实业/运盛医疗、保利地产、远洋地产。其中与恒大地产合作的海外医疗机构最多达4个,其次是与碧桂园合作的海外医疗机构达3个。
越来越多的海外医疗机构涌入中国
随着海外医疗机构和地产商的合作加深,未来或许越来越多的海外医疗机构涌入中国,兴起一波海外医疗潮。
不过在这波浪潮中,外资医疗机构进入中国的方式还是以合资合作为主流,独资是趋势。比如美中宜和医院是由美国华平投资集团与联想集团共同投资成立的;和睦家是美中互利(Chindex)公司在北京与中国医学科学院合作创办的;国内规模最大的中外合资三甲医院—慈林医院,是由美国医院集团(HCA)与浙江省慈溪市卫生发展投资有限公司、合资设立的。
目前在我国外资独资医院只有两家,分别是台资独资的上海禾新医院和港资独资的深圳希玛林顺潮眼科医院。
此外,中国引进外资医疗机构的同时,一方面也引进了外资医疗机构先进的管理理念和产权责任明晰的运营方式。大多数外资医院基本上属于营利性医疗机构,管理体制先进,运营机制灵活,相比公立医院在人力资源管理和调配上有比较优势。
外资医院大多实行理事会领导下的院长负责制,注重内部管理,可以构建和完善法人治理结构,同时外资医院产权制度明晰,医院所有者与资产保值、增值有正向激励机制,持有股权或者期权的医院管理者有动力去降低医院运营成本、提升效率,以求医院达到更好运营效果。
另一方面,外资医疗机构重视品牌建设和专业化人性化的医疗服务。医院的品牌效应与餐饮和快消品行业的品牌效应的模式不一样,它的建立成本较高,建立过程也较长,外资医院相较于民营医院在品牌建设上更有经验与耐心,相较于公立医院在品牌建立上更有针对性和特殊性。
外资医院拥有先进的医疗技术,在医务人员培训上更加专业,针对于讲究服务品质的中高端客户群可以提供人性化的优质服务。比如说南京和苏州的明基医院就强调“门诊跟诊制”、“主诊医师全责制”、“主护护理制”及“药师用药指导制”等台湾特色医疗服务模式,打造“从患者出发,为患者服务“人文医疗品牌。
这些优质的服务和先进技术进入医疗机构,势必会促进中国医疗行业的进步!
以英国IHG(International Hospitals Group,国际医疗集团)为例,因与万达集团、碧桂园等一线地产商战略合作,而日渐为人所知。
IHG2015年才正式进入中国市场,在大约两年半的时间内,与万达、碧桂园等地产巨头先后达成战略合作协议。例如,IHG与万达集团于2016年1月签订长达20年的战略合作,计划在中国建设并运营10家以英慈为品牌的中高端医院,其中万达为项目所有方,IHG为医院运营方,IHG将确保三座医院的运营通过JCI等国际医疗机构认证。
万达选择IHG在于其与NHS (National Health Service,英国国家医疗服务体系)之间的历史渊源。其前生作为与英国政府的合资企业在进行了私有化后的几十年间一直保持着与NHS体系内各个医疗机构组织的合作关系。 而由此积累了大量参与国家医疗体系构建的经验。也正是这样的背景,IHG的国际业务中约有一半是帮助各国政府建立或改善公立医疗服务体系。
这次合作,英国IHG与中国万达集团签署了10年期全球国际医院项目独家合作伙伴协议,将在青岛(楼盘)建立并运营管理一家200张床位的国际医院,同时计划在上海(楼盘)和成都建立两家国际医院。据悉,万达将在以上三个项目中投资超过150亿元,这将为IHG带来至少30亿元收益。
首先启动的是位于青岛市黄岛区的万达影城内,医院计划于2018年开业。双方为此专门成立合资公司,其中IHG占股70%,万达占股30%,目标是在医院正常运营后5年内实现25亿元收入。此外,合作还包括IHG引入剑桥大学贾奇商学院(Judge Business School)的培训项目,旨在培养医疗机构的管理人才。
万达集团董事长王健林表示:“IHG在世界各地具有丰富的医院管理经验,我们很荣幸与其达成合作。我们希望能借助英国在医疗卫生领域的专业优势,为中国及其他国家带来更多机遇。万达引进顶级综合性国际医院,不仅能够满足人们对高端健康医疗的需求,也带动中国高端医疗水平的提升。”
2013年,恒大试图联姻“哈佛系”医院被拒绝,三年后终于得偿所愿。2016年12月15日,恒大集团下属全资子公司恒大健康发布公告称,恒大集团已于哈佛布莱根和妇女医院签订授权合约书,在海南博鳌开设恒大国际医院。
布列根和妇女医院为哈佛大学医学院附属医院,连续多年被评为全美最佳医院,是全球产生诺贝尔奖最多的医院之一,在癌症、心脏病、糖尿病、肾脏病、风湿病、内分泌及妇科等多个医疗领域均处于世界领先水平。
据悉,在2015年6月,哈佛布莱根医院曾与恒大为在中国共建新型国际医院选址事宜,在深圳、三亚和广州进行考察。有观察人士指,双方或借此次合作,大力推进共建新型国际医院的事宜。
恒大集团常务副总裁、恒大健康上市公司董事长谈朝晖认为,此次合作,哈佛附属布莱根医院将在医疗理念、人才、技术和管理模式为恒大健康的业务提供指引。”
哈佛附属布莱根医院高级副总裁、首席发展官史蒂芬·汤姆森则表示:“很高兴有机会达成这次重大合作,从而可以让布莱根医院先进的医疗技术和卓有效率的医疗服务在全球推行。”
博鳌恒大国际医院的定位为“按照国际专业标准建设的肿瘤专科医院”,预计2017年上半年正式运营。恒大方面表示,博鳌恒大国际医院将享受国外医疗器械和药品进口特殊审批等国家九项特殊优惠政策,基因检测、复合一体化手术室、粒子放疗等精准医疗项目也将陆续落地。恒大将与哈佛布莱根和妇女医院合作,结合国际最新技术、药品和临床方案开展临床研究,并与恒大免疫性疾病研究中心开展转化医学。
除哈佛布莱根和妇女医院外,恒大方面表示,还相继与韩国原辰、荷兰特蕾莎、英国孝尔等医疗机构达成战略合作,其主要布局包括高端医院和分级医疗、社区医疗与养老、医学美容及抗衰老在内的三大核心服务。
目前,恒大健康以恒大原辰医学美容医院为中心,在北京、广州等重点城市开设医美微机构。2016年11月28日,恒大健康养生地产项目“恒大·养生谷”在三亚亮相,按照规划,养生谷将提供涵盖健康教育及预防、医疗服务、颐养康复、医美抗衰、健康保障等健康养生项目。
2016年11月2日,富力地产与加州大学洛杉矶分校医疗中心(UCLA Health)在广州柏悦酒店签署咨询服务协议,双方宣布将携手在广州开发新型国际医院。
UCLA在全美医院中排名第三位,其15项成人学科及8项儿童学科位居全美前列。根据《美国新闻与世界报道》发布的美国2015-2016年度医院排名,较其2014-2015年度的第五位再度跃升两位,显示加州大学洛杉矶分校医疗中心的综合医疗实力获得专业认可。
该中心下辖四家医院,分别为罗纳德里根加州大学洛杉矶分校医疗中心、加州大学洛杉矶分校美泰儿童医院、斯图尔特和琳达雷斯尼克神经精神病学医院、圣塔莫尼卡加州大学洛杉矶分校医疗中心,拥有2000名教职人员(包括医师和非医师),3350名护士,1010位住院医生和研究员。每年有150万患者到医院就诊,超过4万名患者住院治疗。
此次富力与UCLA Health的战略合作经过了两年时间的多次深入探讨与磋商。UCLA Health代表曾多次来华实地考察、落实合作细节及探讨医院选址事宜,最终双方选址广州。该医院规划房地产楼盘建筑面积为10万平方米,拥有501张床位,其中400张高端床位和101张康复床位。
他们看好广州区域房地产市场。2015年末广州市常住人口已达到1350.11万人,但优质医疗资源总量不足,分布也不均衡。随着富力与UCLA合作建设的新型国际医院启动建设,有望进一步完善广州城市医疗健康服务体系,提升医疗健康服务水准。
在双方合作过程中,富力方面将主要提供硬件服务和资金支持,前期建设目前计划由集团旗下酒店管理公司操作;而医疗专业领域,由UCLA Health方面提供技术、设备、咨询顾问服务以及管理等方面的支持。最终富力会组建专业的管理团队进行医疗健康板块运营。
此次合作富力地产董事长兼总裁张力表示:作为引领中国房地产业二十多年的企业,富力地产深知责任随著成就而增加。我们对企业社会责任感的重视,引导我们和UCLA Health 这样一个以照顾患者为使命的医务界领导者开展合作。我们需要一家走在医疗尖端、提供最好医疗护理的医院,而UCLA
Health是帮助我们运营这家医院的最理想合作伙伴。
早在2012年,远洋地产与 Emeritus Corp.、CPM通过其各自的附属公司达成合作,成立北京市首家经营性中外合资养老企业——北京远健养老服务有限公司。
2013年8月21日,远洋地产与CPM、Emeritus集团共同投资运营的椿萱茂·凯健老年公寓正式开业运营。这是远洋地产的第一个落地养老项目,位于高端住宅项目远洋天著小区内一个近6000平方米大小的高层级养老护理设施,该项目地处北京东南部的亦庄。
EmeritusCorp.是美国一家全国性养老服务运营商,是美国最大的、经验最丰富的老年协助生活社区运营商之一。这些社区为需要日常生活行动协助的老年人提供一种全新的生活形态,重点关注个人护理服务,为不断年迈的社区居民们提供帮助。
EmeritusCorp.目前经营的社区超过518处,服务遍布45个州50000多位居民。该公司在纽约证券交易所上市,代码ESC。
中美合作的椿萱茂(亦庄)老年公寓主要针对半失能、失能老人提供高品质的护理服务,是通过美国绿色建筑委员会(USGBC)LEED-CS预认证的首席养老机构。
在养老服务的专业性打造上,椿萱茂引入美国的养老服务理念、运营体系、照料经验,通过丰富的文娱社交活动、心理辅助等服务,帮助老人实现在心理、生理、社交三方面的功能正常和社会角色延续性。
Emeritus集团与远洋地产的合作方式包括成立合资公司及技术输出,通过美国的专业照护理念和养老理念的输出。
目前,远洋养老产业已经成功进入北京、上海、广州、武汉等重点城市及大连等海滨城市,重点城市及沿海、沿江城市的战略发展布局已初具规模,预计2017年将有六个项目开业。第一家中外合资的养老地产对与远洋后来的战略布局而言,意义是不言而喻的。
在有了第一家椿萱茂的管理运营经验后,椿萱茂在京陆续开业的3家养老地产,身上不免都有一些美国养老地产的影子。
目前椿萱茂的产品类型分为三种,包括中小型CB养老公寓(Care Building),和大型的CLRC养老社区(Continuing Living Retirement Community)以及新增的照料中心(Care center)。
远洋地产的轻资产养老业务模式特点突出,主要是通过投资、租赁或委托管理该类物业,提供包括独立生活、生活照料、失智照护、康复服务、日间照料和居家服务等全方位、链条化的养老服务。亦庄、双桥、青塔椿萱茂均为轻资产运作项目,属于租赁物业进行改造后经营。其中亦庄项目租用物业更是远洋地产自己的项目远洋天著。
有这样一组数据:在美国,目前养老社区行业的现金回报率达到8%-11%,内部收益率介于10%-20%之间,投资周期可达8~10年。而亦庄项目截止至2016年,已取得入住率为80%的成绩。
有养老领域的专业人士曾对媒体透露,养老项目入住率达到70%以上才可能盈利。截止至2016年远洋地产·椿萱茂的盈利率就已经达到了80%。
此外,失智照护也是椿萱茂的一大特色,2015年,通过引入美国失智照护第三大运营商MERIDIAN的失智照护项目,远洋形成了中国首个具有国际水准的、根植于中国文化的失智照护项目——忆路同行。其特色在于搭建失智老人熟悉的年代的生活场景来帮助他们延缓记忆衰退。
